HunTip Aktív Segéd a Fusion 360 szoftverhez
MAGYAR nyelvű, animált parancs-segédlet Fusion 360-hoz.
Azonnali tippek, leírások és kereső a Design felület összes parancsához.
Price: HUF 24,990
Sale: HUF 19,990
MAGYAR nyelvű, animált parancs-segédlet Fusion 360-hoz.
Azonnali tippek, leírások és kereső a Design felület összes parancsához.
Price: HUF 24,990
Sale: HUF 19,990
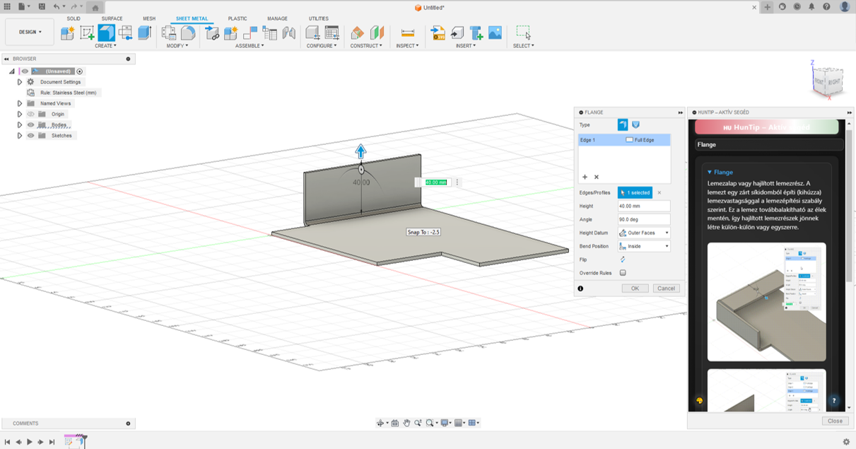
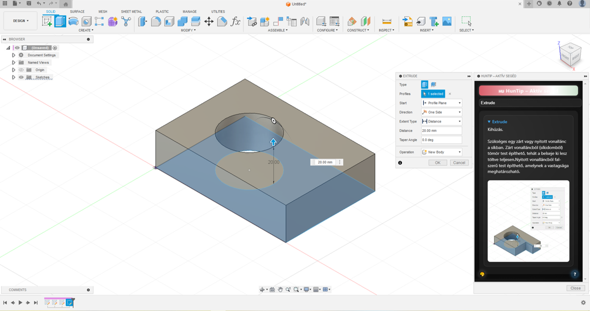
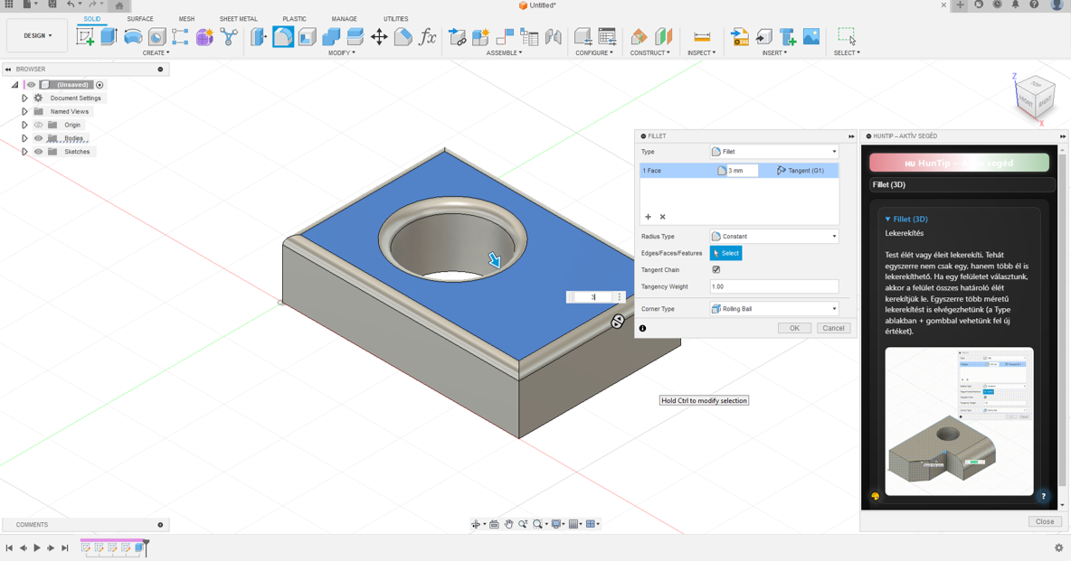
A HunTip egy teljesen magyar nyelvű, beépíthető segédprogram a Fusion 360 szoftverhez.
Automatikusan felismeri az aktív parancsot, és részletes leírást, tippeket, valamint GIF animációkat jelenít meg a használatához.
A HunTip segít gyorsabban tanulni és hatékonyabban dolgozni a Fusion 360 Design felületén, legyen szó Solid, Surface, Mesh, Sheet Metal vagy Plastic környezetről.
A beépített keresőmezővel bármelyik parancs pillanatok alatt megtalálható.
Ideális választás kezdőknek, haladóknak és oktatóknak is, akik magyar nyelvű támogatást keresnek a Fusion 360-hoz.