TANFOLYAM INDUL
REGISZTRÁLJ, amíg van hely!
Felnőttképzési nyilvántartási számunk: B/2021/000593

FUSION 360 CAM marás - élő online tanfolyam
3490 forint/tanóra/fő
15 tanóra (5 alkalom)
munkaidő és iskola után minden hétfőn és csütörtökön
2026. február 2-5-9-12-16.
17:30-19:45
Jelentkezési határidő: 2026.01.25.
VELÜNK PROFI LESZEL!
AMIRŐL SZÓ LESZ:
- Modell előkészítés a CAD térben (f3d vagy egyéb import fájlból)
- Gépkeresés, gépletöltés, gépbeállítás
- programnyelv választása (posztprocesszor)
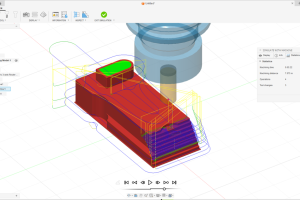
- munkadarab elhelyezése a tárgyasztalon
- előgyártmány beállítása
- szerszámok, szerszámkészlet
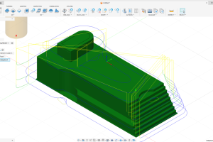
- síkmarás, kontúrmarás, fészek- és horonymarás, furatok, menetek, élműveletek, műveletek összefűzése
- térgörbék marása 3D-ig
- több felfogásos megmunkálás
- kód kifordítása, ellenőrzése, korrekciója manuálisan
- műveletterv elkészítése, befogási terv elkészítése
Ezeket mind megtanuljuk!!!
A végén tanúsítványt is kapsz.
Aztán folytathatod tovább a többi témakörrel, ha akarod.
(A tanfolyam legalább 4 fő részvételével indul)
(A változtatás jogát fenntartjuk, erről mindig értesítünk, ha szükséges)






